Introduction:
Punch sensor is a wearable device that can sense the strength of your punch that is the strength with which you can swift your hand in air. The score that is displayed on the 3 digit 7-segment display is the highest value of the average of the voltage produced on x, y and z axis during the time frame when the device is in punch sensing state.
Device:
Fig: Punch Sensor Component Description
Instructions to Use:
Wear the device. Make sure that the device is strapped firmly on your hand using the Velcro on the belt of the device.Switch on the power supply using the power switch on the device, make sure that the LED turns on and the 3 digit 7-segment display show 000 on it. Now, whenever you are ready press the USER button on the device, make sure the device goes to the punching state where it displays letter P on the 7 segment display. Start PUNCHING until the P is displayed on the seven segment. When the P will go, the seven segment will display maximum punch out of all the attempts you made during the punching state i.e. P.
Notes:
The 7 segment will display the latest high score, if you want to reset the score press the RESET button on the device and the score will reset. The score is just the average of the ADC values and doesn’t correspond to any unit.
Component List:
| Name | Product Name | Manufacturer | Notes | Quantity |
| PIC Microcontroller | pic32mx150f128b | Microchip | None | 1 |
| PIC Kit 3 | PIC Kit 3 | Microchip | For programming the PIC microcontroller | 1 |
| Voltage Regulator IC | LM117 | Texas Instrument | None | 1 |
| Accelerometer | Pololu acc01a breakout board | Pololu | None | 1 |
| Push Button | SPDT | None | Bought online from Sparkfun | 2 |
| 7 Segment | 3 Digit 7 Segment | None | Bought online from ebay | 1 |
| LED | LED-1206 | Sparkfun | None | 1 |
| 0.1 uf Capacitor | CAP-1206 | Sparkfun | None | 4 |
| 10 uf Capacitor | CAP-1206 | Sparkfun | None | 1 |
| 2.2K Resistance | US-RES-1206 | Sparkfun | None | 3 |
| 10K Resistance | US-RES-1206 | Sparkfun | None | 1 |
| Battery | 9V battery | Duracell | None | 1 |
| Battery Holder | 9V battery holder | Radio Shack | None | 1 |
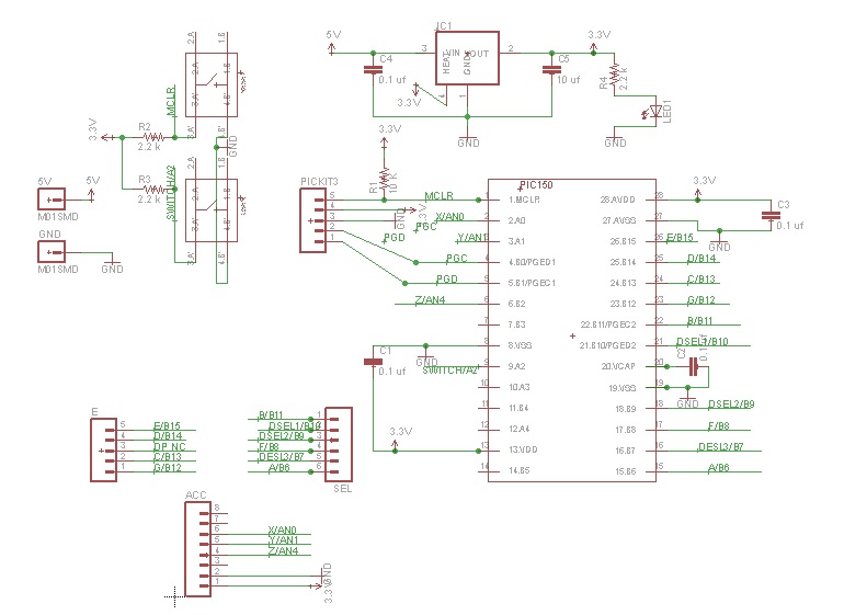
Board and Schematic:
Images:




